- 技术文章
JOSEF约瑟 电压继电器 RY-D1/1 AC220V 整定电压1-199VAC
2025-03-25 13:18:08 来源:上海约瑟继电器
一、基本属性
- 品牌:JOSEF约瑟
- 型号:RY-D1/1
- 额定电压:AC220V
- 整定电压范围:1-199VAC
二、技术参数
-
交流额定值:通常为100V/50Hz
-
过载能力:交流回路允许长期接通1.2倍额定值
-
电压整定范围:具有多个范围,如19V~130V、85V~265V、180V~440V等
-
功率消耗:交流回路功耗小于1.5VA
-
整定误差:
- 在整定范围内,整定平均误差的值不大于3%
- 在基准条件下,同一整定值上测量的5次动作值的*大值和*小值应不大于4%
- 在-10℃~50℃的温度下,任一整定点误差的值应不大于整定值的4%
-
动作时间:过电压继电器在1.2倍整定值的动作时间不大于40ms,2倍整定值的动作时间不大于35ms
-
返回系数:过电压继电器返回系数为0.85~0.95,低电压继电器返回系数为1.02~1.12
-
返回时间:不大于27ms
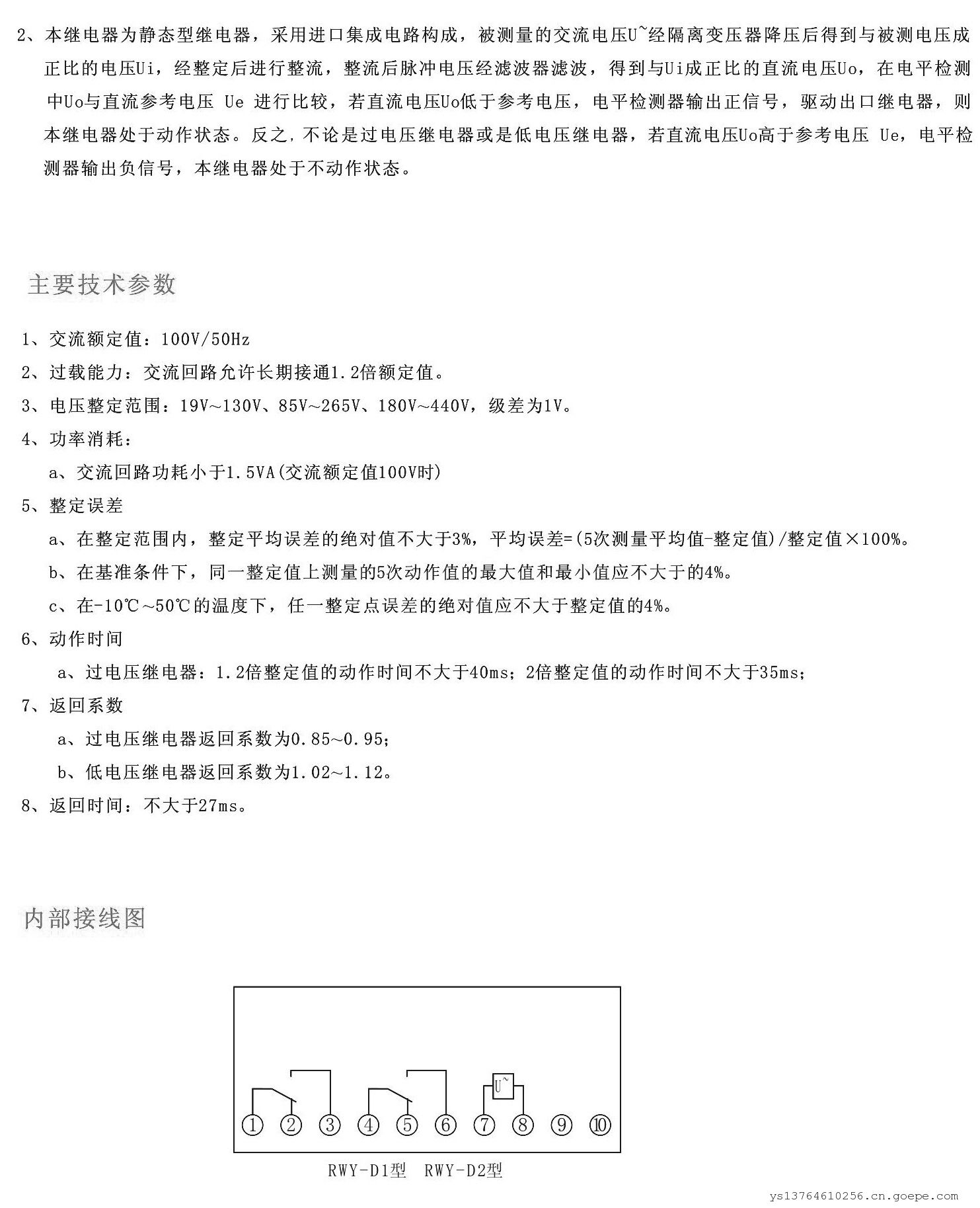
三、功能与特点
电压继电器 RWY-D2/1 整定范围:19~130VAC
低电压继电器 RWY-D2 19-130V 60HZ AC220V
电压继电器 RWY-23 180~440V
电压继电器 RWY-D 1/3 AC380V 180~400V
过电压继电器 RWY-D1/1 整定电压19-130V
电压继电器 RWY-D2/1 整定电压:19-130V
电压继电器 RWY-22 180~440V



新发布
扫一扫,手机浏览












