- JOSEF约瑟WY-D1/3 AC380V 180~440VRWY-D系列无辅助电源电压继电器 导轨安装
详细信息
品牌:JOSEF约瑟 型号:WY-D1/3 AC380V 180~440V 应用领域:电压 产品系列:RWY-D系列 触点负载:40W 触点切换电流:220V 系列型号
RWY-D1型电压继电器;
RWY-D2型电压继电器;
一、 概述
RYW-D系列电压继电器(以下简称本继电器)用于发电机、变压器和输电线的电器保护装置中,作为过电压保护或低电压闭锁的启动原件。本继电器为集成电路静态型继电器,精度高、功耗小、动作时间短、返回系数高、整定直观方便、范围宽,且作为低压继电器使用无抖动现象,无需直流辅助电源*可以替代电磁型电压继电器。
二、产品特点
RWY-D系列电压继电器则是根据市场发展需要自行研发了D(导轨安装式)型壳体,此种壳体体积小、外形美观、轻便,重量只有300-350g、可无限拼装,符合欧规标准。可直接安装在开关柜35mm导轨条上,大大的提高了安装密度,方便接线。
三、原理说明
1.继电器原理框图见图1
2.本继电器为静态型继电器,采用进口集成电路构成;被测量的交流电压U~经隔离变压器降压后得到与被测电压成正比的电压Ui,经整定后进行整流,整流后脉冲电压经滤波器滤波,得到与Ui成正比的直流电压Uo,在电平检测中Uo与直流参考电压Ue进行比较,若直流电压Uo低于参考电压,电平检测器输出正信号,驱动出口继电器,则本继电器处于动作状态。反之,不论是过电压继电器或是低电压继电器,若直流电压Uo高于参考Ue,电平检测器输出负信号,本继电器处于不动作状态。
四、继电器型号分类及其含义
五、主要技术参数
1.交流额定值:100V/50HZ
2.过载能力:交流回路允许长期接通1.2倍额定值。
3.电压整定范围:19V-130V、85V-265V、180V-440V,极差为1V。
4.功率消耗:
a、交流回路功耗小于1.5VA(交流额定值100V时)
5. 整定误差
a、 在整定范围内,整定平均误差的值不大于3%,平均误差=(5次测量平均值-整定值)整定值×。
b、 在基础条件下,同一整定值上测量的5次动作值的大值和小值应不大于的4%。
c、 在-10℃~50℃的温度下,任一整定点误差的值应不大于整定值的4%。
6.动作时间
a、过电压继电器:1.2倍整定值的动作时间不大于40ms;2倍整定值的动作时间不大于35ms.
7. 返回系数
a、过电压继电器返回系数为0.85~0.95;
b、低电压继电器返回系数为1.02~1.12;
8.返回时间:不大于27ms
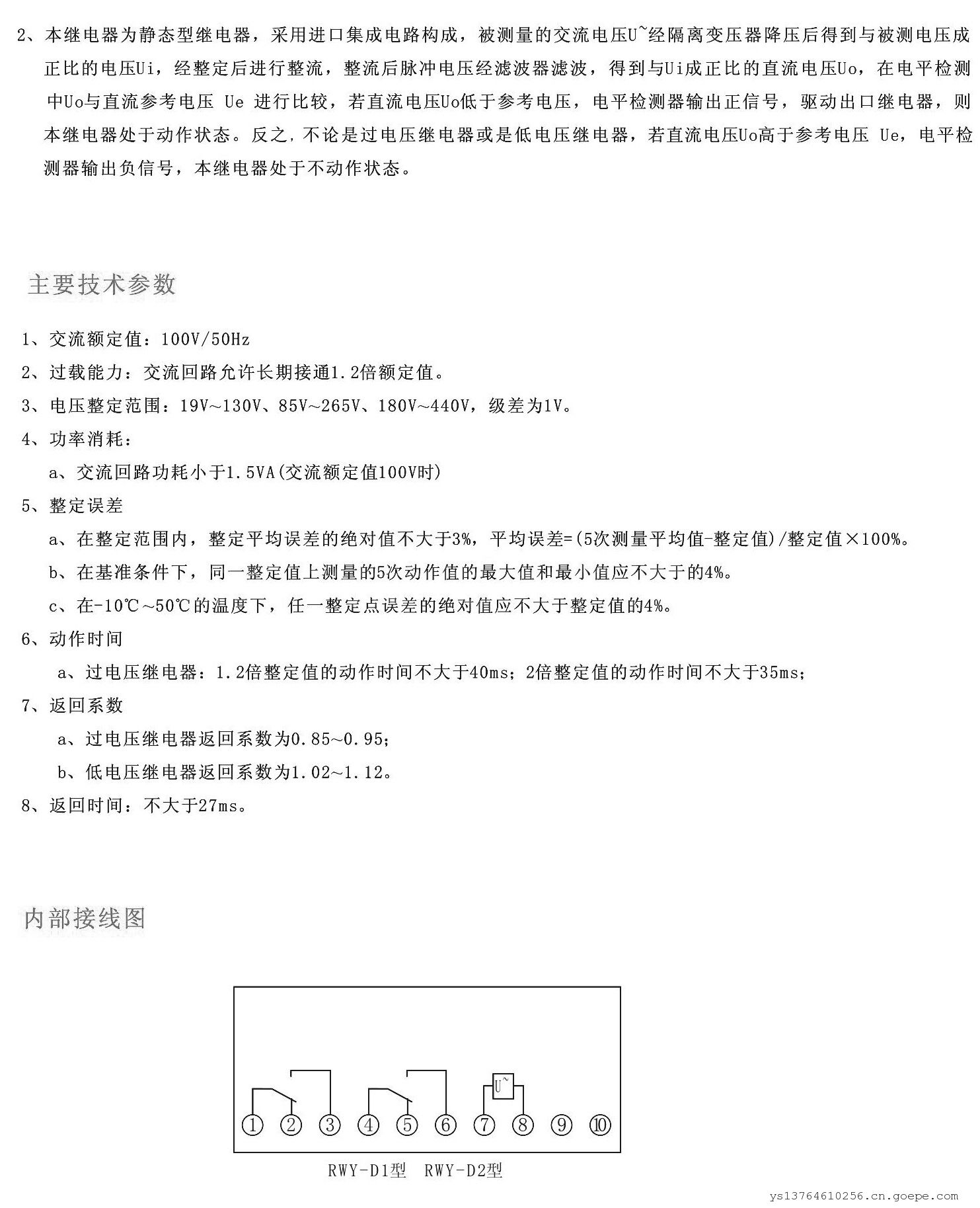
六、内部接线(正视图)
七、外形及开孔尺寸
订货须知
电压继电器RWY-D1/3电压AC380V 180~440V 订货时须注明继电器型号规格、额定电压等参数、板前或板后接线方式以及输出接点数。电压继电器输出接点多可输出二组转换,用户在订货时注明需要一开一闭或二常开二常闭或二转换,用户不说明一般提供一开一闭。其它接点排列可按用户要求定做
上海约瑟继电器事业部
-
供应商的其他相关信息
查看更多
扫一扫,手机浏览






















