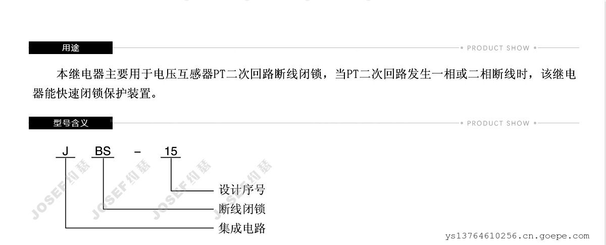
- JOSEF约瑟JBS-15闭锁继电器 辅助电源:DC220V 35mm卡轨式安装
详细信息
品牌:JOSEF约瑟 型号:JBS-15 应用领域:闭锁 产品系列:JBS-15系列 触点负载:50W 触点切换电流:220V 





用途:
JBS-15型PT断线闭锁继电器主要用于电压互感器PT二次回路断线闭锁,当PT二次回路发生一相或二相断线时,该继电器能快速闭锁保护装置。
本继电器由集成电路构成具有灵敏度高、速度快、功耗小等特点。在PT发生一相或二相断线时,继电器正确动作,动作指示灯亮。当PT开口三角出现3Uo时,能阻止断线闭锁继电器动作。工作原理:
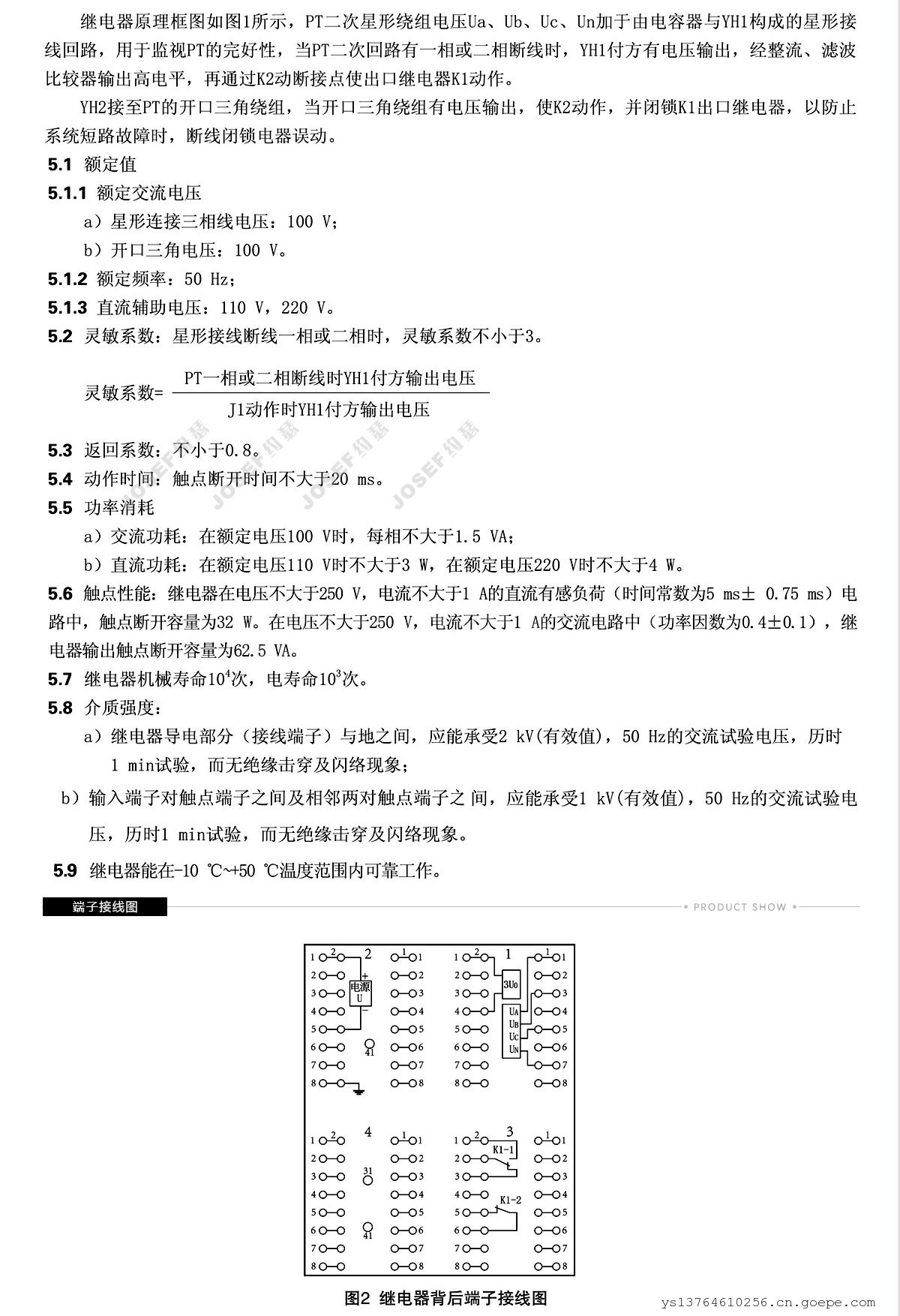
原理方框图如图1所示,PT二次星形绕组电压Ua、Ub、Uc、Un加于由电容器与YH1构成的星形接线回路,用于监视PT的完好性,当PT二次回路有一相或二相断线时,YH1付方有电压输出,促使J1动作。
YH2接至PT的开口三角绕组,当开口三角绕组有电压输出,使J2动作,并闭锁J1继电器,以防止系统短路故障时,断线闭锁电器误动。主要技术参数:
5.1 交流额定值: 星形连接三相线电压: 100V, 50Hz;
开口三角额定电压: 100V,50Hz。
5.2 辅助直流电压: 110V或220V。
5.3 灵敏系数: 星形接线断线一相或二相时,灵敏系数不小于3。
5.4 允许环境温度-10℃至+55℃。
5.5 交直流功耗交流功耗:在额定电压100V时每相≤1VA;直流功耗:110V<3W,220V<3W。
5.6 触点断开容量
a)直流电路:在电流不大于1A,电压不大于250V的条件下,对外输出触点能断开时间常数为5ms±0.75ms的直流有感负荷30W。
b)交流电压:在电流不大于1A,电压不大于250V的条件下,对外输出触点能断开功率因数coso为0.4±0.1的电路的负荷250VA。
5.7介质强度继电器各导电电路对外露的非带电金属部分及外壳之间,输入电路对触点之间,应能承受2kV(有效值),50Hz的交流试验电压,历时1min试验,而无绝缘击穿及闪络现象。
5.8工作条件
a) 使用地点不允许有爆炸危险的介质,周围介质中不含有腐蚀金属和破坏绝缘的气体及导电介质,不允许充满水蒸汽和有较严重的霉菌存在;
b) 使用地点不允许有较强的振动和冲击;
c) 使用地点应具有防御雨、雪、风、沙的设施;
d) 使用地点不允许超过1.5mT的外磁感应强度。
5.9电气抗干扰继电器应符合GB7261和GB6261《静态继电器及保护装置的电气抗干扰试验》。JBS-15型PT断线闭锁继电器接线图
JBS-15型PT断线闭锁继电器外形尺寸
订货需知:
7.1产品型号、名称、结构形式。
7.2订购数量。
7.3继电器配套:如底座、插套等(须独立定货)。上海约瑟电器有限公司以先进制造、能源矿产和高科技产业为核心,以投资业务为重点,打造核心竞争力,确立产业地位,以的品质和增值服务为基础,为世界各地客户创造价值。
-
供应商的其他相关信息
查看更多
扫一扫,手机浏览






















