- 技术文章
JOSEF约瑟 端子排静态双位置继电器 RZH-730D AC220V
2024-12-09 15:17:33 来源:上海约瑟继电器
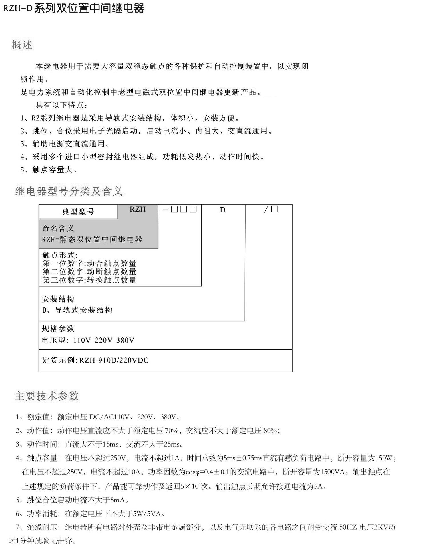
一、产品概述
RZH-730D AC220V端子排静态双位置继电器是一种具有两个稳定工作位置的继电器,其设计用于在工业自动化控制系统中实现电路的两个位置之间的切换。该继电器采用静态设计,具有较高的可靠性和使用寿命,适用于各种机械设备和工业控制领域。
二、主要特点
- 双位置切换:继电器具有两个稳定的工作位置,可以在两个位置之间进行切换,实现电路的不同控制状态。
- 静态设计:采用静态电子元件实现触点的控制,与传统的电磁式继电器相比,具有更高的可靠性和更长的使用寿命。
- 抗干扰能力强:继电器内部设计有抗干扰电路,能够有效抵抗外部电磁干扰,确保稳定工作。
- 触点负载能力强:触点具有较高的负载能力,能够接通和分断较大的电流和电压,满足各种控制需求。
- 安装方便:继电器通常采用导轨式安装结构,便于安装和维护。
三、技术规格
- 额定电压:AC220V(交流电压型),同时提供其他电压等级供用户选择。
- 触点形式:具有特定的触点形式(如4H2Z等),触点数量可根据实际需求进行配置。
- 触点负载能力:触点负载能力通常为5A250V(或其他额定值),能够接通和分断较大的电流和电压。
- 线圈电源:AC220V(或其他额定电压),线圈功率较低,一般在5W以下。
- 工作环境:继电器适用于在指定的温度、湿度和海拔高度等环境条件下工作。
四、应用领域
RZH-730D AC220V端子排静态双位置继电器广泛应用于工业自动化控制系统、机械设备控制、电力系统等领域。在这些领域中,继电器作为重要的控制元件,用于实现电路的切换、保护和控制功能。例如,在工业自动化控制系统中,继电器可以用于控制电机、阀门、灯光等设备的启停和方向切换;在电力系统中,继电器可以用于实现线路的过流保护、接地保护等。
五、使用与维护
- 正确安装:在安装继电器时,应确保其接线正确、牢固,并避免在振动或冲击较大的环境中使用。同时,应确保继电器的工作环境温度、湿度等符合其技术规格要求。
- 参数设置:根据实际需求,调整继电器的参数(如延时时间、触点形式等),并确认设置无误。
- 定期检查:定期对继电器进行检查和维护,确保其处于良好的工作状态。特别是要检查继电器的触点是否磨损、线圈是否老化等。
- 避免恶劣环境:继电器应安装在干燥、通风的环境中,避免长时间处于潮湿、高温或腐蚀性气体等恶劣环境下导致性能下降或损坏。




双位置继电器 RZH-550D DC220V
静态双位置继电器 RZH-440D/DC220V
静态双位置继电器 RZH-21D/220VDC
端子排静态双位置继电器 RZH-730D AC220V
新发布
扫一扫,手机浏览











