- 技术文章
稳定 JOSEF约瑟 跳合闸监视继电器 HJTHW-901J DC220V
2024-05-07 10:37:01 来源:上海约瑟继电器事业部 跳合闸监视继电器 HJTHW-A004J 220VDC
跳合闸监视继电器 HJTHW-E202J 高阻型
跳合闸监视继电器 HJTHW-901J DC220V
跳合位监视继电器 HJTHW-E002J DC220V
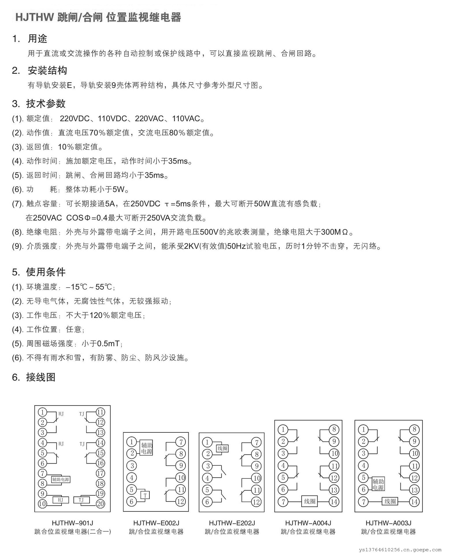
跳闸/合闸监视继电器 HJTHW-A003J DC110V 板前接线HJTHW-901J跳合闸监视继电器(DC220V)是一种用于直流或交流操作的各种自动控制或保护线路中的设备,可以直接监视跳闸、合闸回路。这款继电器的主要特点包括:
- 通用性强:HJTHW-901J分合闸位置监视继电器的工作电压通用性强,可以适应多种电压环境,如DC220V。
- 高返回系数:继电器的返回系数高,这意味着在触发动作后,它能够迅速恢复到初始状态,从而确保电路的稳定性和可靠性。
- 低功耗:继电器的功耗较低,有助于降低能源消耗和运营成本。
- 抗干扰性能好:该继电器具有良好的抗干扰能力,能够在复杂的电磁环境中稳定工作,确保电路的正常运行。
HJTHW-901J跳合闸监视继电器适用于交流50Hz和60Hz的电路,其动作时间和返回时间均小于35ms,具有较快的响应速度。同时,该继电器的功耗整体小于5W,返回值不小于10%额定值。






新发布
扫一扫,手机浏览











